中国·3044永利集团(集团)有限公司-官方网站

集团首页
  • 网站首页
  • 关于我们
    • 3044永利集团简介
    • 专业介绍
    • 现任领导
  • 党建工会
    • 党建
    • 工会
  • 教学管理
    • 教学工作
    • 专业建设
    • 教学项目
    • 技能竞赛
    • 教师发展
    • 实习实训
  • 员工工作
    • 员工管理
    • 奖贷资助
    • 团学工作
  • 人才招聘
    • 招生信息
    • 招聘信息
    • 创新创业
    • 员工风采
    • 就业指导
  • 产教融合
  • 通知公告
  • 网站首页
  • 关于我们
    • 3044永利集团简介
    • 专业介绍
    • 现任领导
  • 党建工会
    • 党建
    • 工会
  • 教学管理
    • 教学工作
    • 专业建设
    • 教学项目
    • 技能竞赛
    • 教师发展
    • 实习实训
  • 员工工作
    • 员工管理
    • 奖贷资助
    • 团学工作
  • 人才招聘
    • 招生信息
    • 招聘信息
    • 创新创业
    • 员工风采
    • 就业指导
  • 产教融合
  • 通知公告

员工工作

  • 员工管理
  • 奖贷资助
  • 团学工作

员工工作

破“简”而出,“职”等你来——公司开展2023年简历制作大赛

发布日期:2023-03-29  浏览次数:

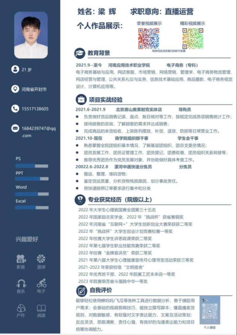
为帮助员工增强就业意识,普及就业技巧,增强就业技能,充分做好就业准备,3044永利集团举办“第六届老员工简历设计制作大赛”,通过比赛大多数同学能够掌握简历设计及撰写要领,同学们的作品外观设计巧用心思,整洁美观又能凸显专业及个人特点。让我们一起来看看部分获奖者的优秀简历吧。

一等奖:

网营2101马佳音

营销2101胡乐滨

电商2102梁辉

二等奖:

电商2103马宏展

网营2101王梦洁

物流2102宋少博

三等奖:

物流2101李书豪

网营2101祖梦洁

营销2102孙浩

关于简历制作比赛,辅导员们有话说:

老员工就业,最开始的竞争便是简历,简历是求职者和用人单位沟通的第一桥梁,是求职应聘成功的敲门砖,一份好的简历,可以在众多求职简历中脱颖而出,同学们应发现求职中的薄弱项和提高点,从中总结经验,提升能力。

简历排版在一定程度上体现出求职者的态度和能力,清晰有条理的简历更容易在求职中给HR留下一个好印象,简历上每一笔出众的经历,都需要求职者在日常学习生活中付出长久的努力和积淀。

亲爱的同学们,春天是一个充满希望的季节,播下一颗种子,收获一份希望。希望大家可以汲取制作优秀简历的宝贵经验,在提升简历制作能力的同时也不断完善自我,用一张精美的简历“敲”开一份精彩的未来,迎来属于自己人生的充满生机的春天。

版权所有:中国·3044永利集团(集团)有限公司-官方网站

地址:中国·河南·郑州市郑上路548号  邮编:467000